아래 배너를 눌러 들어가서 공부하시면 더 쉽게 대진표를 이해할 수 있습니다.
[고등(하)] 순열과 조합 - 대진표 사전 학습
고등수학(하) 순열과 조합에서 자주 나오는 대진표 문제입니다. 원리만 알면 아주 쉽죠잉 ~~ 다음 두 문제를 풀어보면서 비교해보면 원리를 알 수 있을 겁니다. 풀어보세요. 첫 번째 문제 두 번째
naturalmath.tistory.com
자 이제 진짜로
순열과 조합에서 자주 나오는
대진표 문제를 풀어보겠습니다.
원리만 알면 아주 쉽죠잉 ~~
다음 두 문제를 풀어보면서 비교해 보면
원리를 알 수 있을 겁니다. 풀어보세요.
첫 번째 문제

두 번째 문제

풀이는 아래로 쭈욱~~~
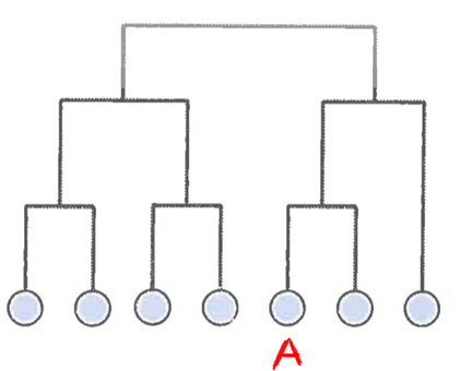
이걸 보자마자 A를 어디에 넣어야겠다
이렇게 접근하면 그다음 단계가 너무 복잡해집니다.
그래도 해보겠습니다. 이렇게 하지 말라는 차원에서
A가 구분할 수 있는 자리는 총 3가지입니다.

이 경우에 왼쪽의 4자리는 구분이 안됩니다.
그래서 그냥 아무 데나 넣었어요.

이 경우는 왼쪽에서 5, 6 번째 자리가 구분이 안됩니다.

으악... 벌써 복잡해지네요...
B까지만 넣어볼까요?
처음 경우에 B는 4군데에 들어갈 수 있고요.
(2번, 3번=4번, 5번=6번, 7번 자리)
두 번째 경우에 B는 3군데 들어갈 수 있고요.
(1번=2번=3번=4번, 6번, 7번 자리)
마지막 경우에 B는 2군데 들어갈 수 있어요.
(1번=2번=3번=4번, 5번=6번 자리)
숫자가 안 이쁘죠.
이 방법은 이제 가망이 없습니다.
숨을 쉴 수 없어요.
이렇듯, 대진표는 막 넣으면
상황이 다 달라져서 복잡해집니다.
큰 그림에서 세부적으로 내려가는 것을 추천합니다.
이전 글에서 말씀드렸던 그룹나누기를 활용해 봅시다.
제일 위에서 보면
7명을 4명과 3명 두 그룹으로 나눕니다.
7명 중 4명만 고르면 되겠죠?!
자 이제 4명인 그룹에서 2 대 2로 나눕니다.
누가 2야? 기억하시죠? 구분이 안됩니다.
그러니까
아무나 한쪽에 넣고 그 짝을 선택해 줍니다.
아무나는 경우가 발생하지 않고
그 짝은 남은 3명 중 1명을 고르면 되죠!
이제 3명 그룹을 보면
혼자 있는 자리에 누굴 넣을까만 결정하면 끝!
3명 중 1명만 고르면 됩니다.
그림으로 정리해 보면

같은 방식으로 두 번째 문제를 살펴볼까요?

자 맨 위에서 3 대 3!
누가 3이야? 이제 지겹죠? ^^
구분이 안되니
아무나 기준 세우고 짝꿍 나머지 5명 중 2명 선택!
왼쪽 오른쪽 구분이 안되니
어떤 팀을 어디에 둬도 상관없습니다.
자 이제!
왼쪽 팀에서
혼자 있는 자리에 3명 중 1명 골라 넣고,
나머지는 자동!
오른쪽 팀에서
혼자 있는 자리에 3명 중 1명 골라 넣고,
나머지는 자동!
그림으로 정리를 해보면

이제 어떤 대진표도 다 해결할 수 있겠죠?
다 뿌셔버려~~~!!!
조금 더 복잡한 대진표에 도전해보실래요?
아래배너로 들어가시면 더 복잡한 대진표 문제도 있습니다.
순열과 조합 - 대진표
아래와 같은 대진표 문제가 있습니다. 도전해 보실까요? 화이팅! 대진표 문제는 대진표를 어떻게 푸는가가 중요하다기 보다우리가 경우의 수 문제를 풀 때내가 선택하는 순간에구분이 되는 것
naturalmath.tistory.com
진짜 수학을 만나다 : 네이버 블로그
원리와 개념에 맞게 생각하는 힘을 키우는 수학학원 상담문의 : 010-4626-0179 위치 : 복대동 지웰 시티 흥복드림몰 605호
m.blog.naver.com
| [고등(하)] 2019년 3월 고2(가) 30번 풀이 (1) | 2023.11.08 |
|---|---|
| [고등(하)] 2019년 3월 고2(가) 30번 풀이 사전학습 (0) | 2023.11.08 |
| [고등(하)] 순열과 조합 - 대진표 사전 학습 (1) | 2023.11.07 |
| [고등(하)] 순열과 조합 - 진열장 (1) | 2023.11.06 |
| [고등(하)] 순열과 조합 - 신발고르기 (1) | 2023.11.06 |